中央主要新闻单位现在是20家,中国外文局最近步入方阵。
20家分别是:

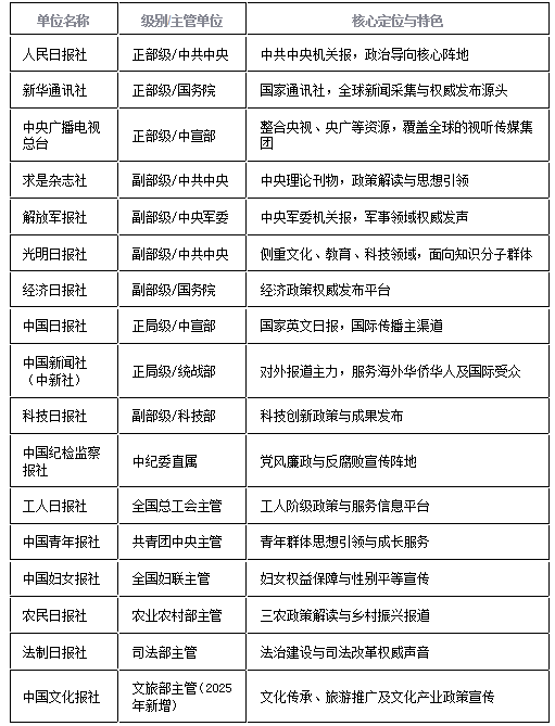
人民日报社、新华通讯社、中央广播电视总台、求是杂志社、解放军新闻传播中心、光明日报社、经济日报社、中国日报社、中国外文出版发行事业局、科技日报社、人民政协报社、中央纪委国家监委新闻传播中心、中国新闻社、学习时报社、工人日报社、中国青年报社、中国妇女报社、农民日报社、法治日报社、中国文化报社。
一、20家中央主要新闻单位全解析
根据2025年最新调整,中央主要新闻单位有20家,涵盖党政核心媒体、国家级通讯社及行业权威平台。具体名单及定位如下:

新晋中国外文出版发行事业局(简称中国外文局),对外称中国国际传播集团(China International Communications Group,CICG),前身是成立于1949年10月的中央人民政府新闻总署国际新闻局,是在老一辈无产阶级革命家的亲切关怀和直接领导下创办的,是承担党和国家对外宣介任务的综合性国际传播专门机构,以多语种、多媒体、多平台为主要特色,业务范围涵盖书刊网和新媒体传播、国际传播研究、翻译研究和行业发展、中外文化交流、研修培训等多个领域。
二、投稿指南:精准匹配媒体定位
政策导向型媒体(如人民日报、求是):需紧扣党中央最新部署,结合《政府工作报告》或“十四五”规划案例,避免纯商业宣传。
民生服务型媒体(如光明日报、工人日报):聚焦教育、医疗、就业等痛点,提供解决方案。
国际传播平台(如中国日报、中新社):侧重中国实践的国际意义,语言需符合外宣语境。
《中国妇女报》围绕女性的专业媒体平台;《农民日报》聚焦三农……
三. 投稿渠道与技巧

都是顶级媒体,投稿发稿特别难!流程也繁琐,不同媒体要求也不一样。北京风痕文化传播(微信fenghen29)是传媒界的“中华老字号”,从事报刊杂志宣传30年,精熟纸媒及论文期刊,可以提供咨询和辅助。
2024世界中医药传承创新发展大会将于6月份在辽
汪毅:我拥有了又一个“众乐乐”
科普:卡介苗能否预防新冠病毒感染
江西德兴:南瓜致富一村人
奉献月里献爱心 万千“雷锋”创奇迹
银针曹铁聚:中医传奇之路
有站无车 市民出行不便
去爬山,爬不被定义的江西灵山
铁路为学生返校保驾护航
共享单车集体涨价,背离“共享”低碳出行初衷
余干企业组团赴高校揽才
N47°克东天然苏打水元旦期间运营销售有新招
防暴恐专业人才培训 线上平台助力控险教育
四川南充80后回乡创业女青年 刘小燕 扎根家乡
黄立平受邀在方升产业园区大会演讲:行业大变
爱路知路护路宣传,共创平安铁路
郑景华到阳信二中调研疫情形势下高三备考工作
颗粒归仓
德兴窗帘“一路繁花”
三峡职业学院:教育关爱传播能量 文化艺术绽
卖菜阿婆突然晕倒 众人助其转危为安
广信区总工会给一线“送清凉”
铅山推进电动车“带牌销售”
“除痛一日行”团队下乡义诊:将健康与关爱送